Menu
Menu
Close
Close
ANIMO - A Modular Visual Identity System
Project Overview
Animo is a design system that turns brand principles into repeatable visual grammar. It bridges identity theory (self, roles, culture) with integral typography, color systems, and a grid-based “cell” library to generate patterns, UI accents, and brand assets consistently. The goal: make identity explainable, configurable, and scalable—from posters and social tiles to product UI.
What I worked on
- Research & Synthesis: Mapped communication problem spaces (contextual, expressive, pragmatic) and linked them to typographic rules, hierarchy, spacing, and grid construction.
- System Design: Defined a cell structure/style taxonomy (Structure = geometry rules, Style = color & modulation presets).
- Interaction Model: Prototyped a canvas where users tweak rows/columns, kerning-like spacing, proportions, and type area to build assets quickly.
- Documentation: Created mind-maps and diagrams to explain identity as an evolving force and how it materializes in layout and motion.
Medium
Software
Team
- Lucas: Front-end Developer
- Dickson: Back-end Developer
- JunHong: Full Stack Developer
- Anatolia: Product Design
- Alex: Product Architect & Management

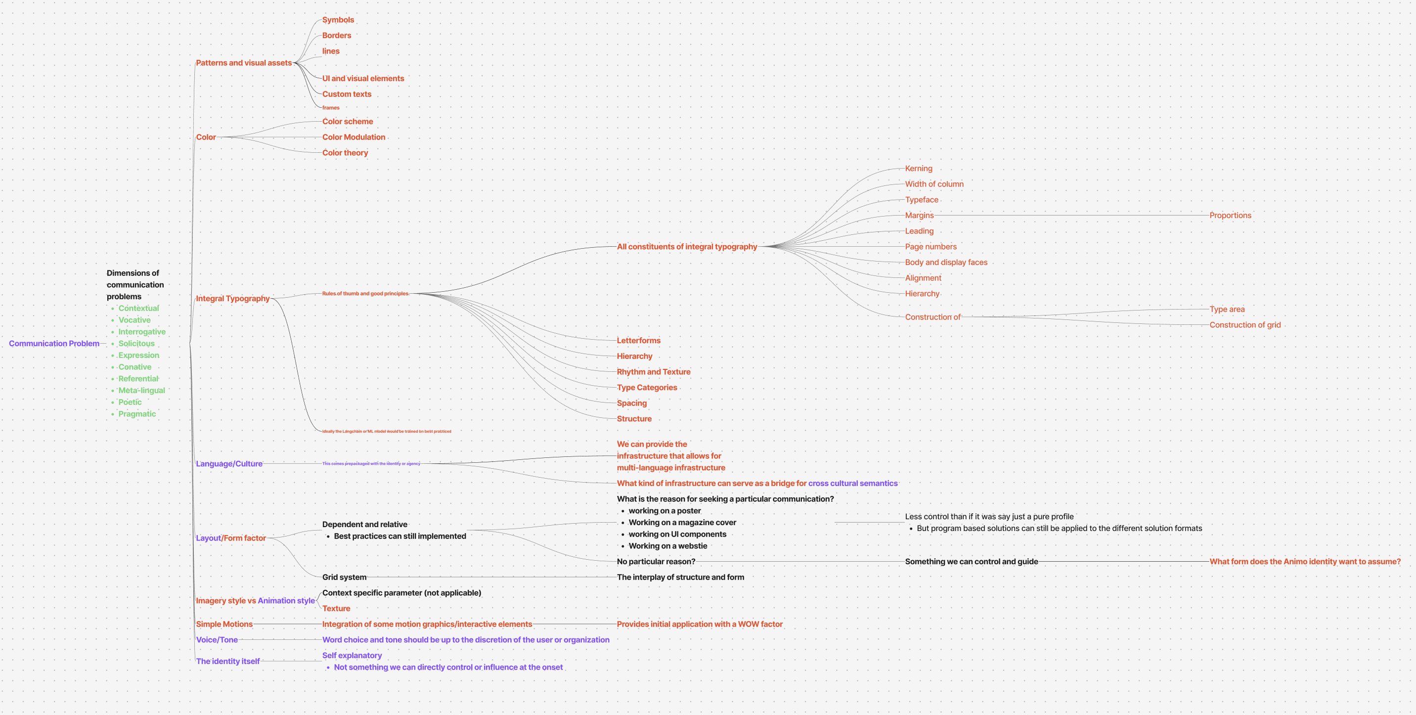
Approach (for the images above)
- Framework Map (Image 1)
- Captures the system’s backbone: communication dimensions → integral typography → grid construction.
- Outputs guardrails for kerning, margins, hierarchy, page numbers, and type area so patterns and UI elements stay coherent.
- Identity Theory Boards (Image 2)
- Translates abstract identity (self, social labels, roles, personal code) into design levers.
- Each card informs tone, density, contrast, and motion choices—so visuals match the psychological + social dimensions of the brand.
- Cell Builder UI
- Structure tab: choose geometric scaffolds (quarter-circles, arcs, junctions).
- Style tab: apply palettes and modulations (contrast, background field, figure/ground).
- Clear documentation that connects brand strategy → design rules → production assets.




Let's work together!
Aspiring engineer, designer, and artist.